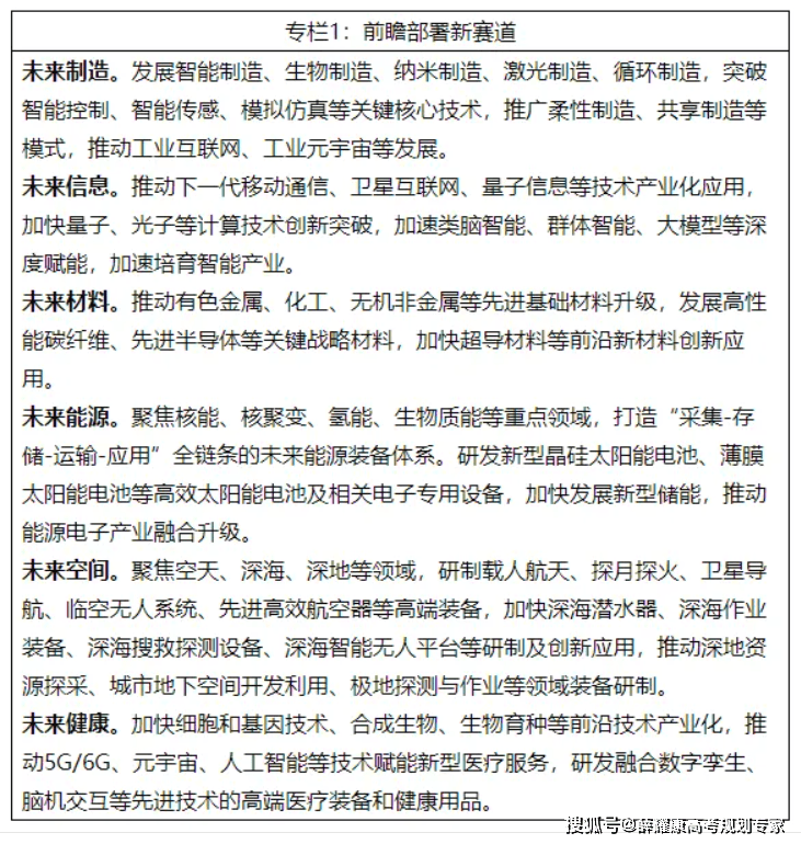
当前,“新质出产力”已成为 2025 年国度成长计谋的焦点环节词。新质出产力是以立异为从导的先辈出产力质态,其成长环节正在于培育多量拔尖立异人才。从工做演讲到财产升级规划,新质出产力这一概念正深刻影响着就业市场取人才培育标的目的。2023 年国度统计局又对此中的工业部门内容进行修订,构成了《工业计谋性新兴财产分类目次(2023)》,将工业计谋性新兴财产划分为新一代消息手艺、生物手艺、新能源、新材料、高端配备、新能源汽车、绿色环保以及航空航天、海洋配备等九大财产。 每个财产成长都需要学科支持,计谋性新兴财产也不破例。2010年,教育部发布同意设置的高档学校计谋性新兴财产相关本科新专业名单。发布的高校新设置的140个本科专业,自2011年起头招生。 新一代消息手艺财产包罗下一代消息收集财产、电子焦点财产、新兴软件和新型消息手艺办事、互联网取云计较、大数据办事、人工智能等行业,该财产的成长,离不开计较机类、软件工程、通信工程、人工智能、微电子科学取工程、物联网工程、光电消息科学取工程、集成电、云计较、收集空间平安等学科专业的支撑。对接高端配备制制财产需求。财产成长普遍涉及机械类、材料类、电子消息类、计较机类、能源动力类、航空宇航类、仪器类等专业类别。包罗机械设想制制及其从动化、机械电子工程、智能制制工程、材料科学取工程、电子消息工程、从动化、计较机科学取手艺、能源动力取工程、飞翔器设想取工程、测控手艺取仪器等专业。新能源汽车财产涉及车辆工程、新能源汽车工程、电气工程及其从动化、智能科学取手艺等专业。生物手艺财产则会涉及生物工程、生物医学工程、遗传学等,别的还有一些交叉学科,好比交叉学科专业生物化工。绿色环保财产会涉及科学、能源工程、景象形象学等学科专业、交叉学科如新能源材料取器件、纳米科学等。正在规划计谋性新兴财产成长的同时,国度层面临将来财产进行了前瞻谋划摆设。《关于鞭策将来立异成长的实施看法》中显示,沉点推进将来制制、将来消息、将来材料、将来能源、将来空间和将来健康六大标的目的财产成长。 2025 年工做演讲提出要推进贸易航天、低空经济、生物制制、量子科技、具身智能、6G等行业成长。取这些范畴相关的专业,如航空航天工程、飞翔器设想取工程、生物工程、生物手艺、材料科学取工程、量子消息科学、物理学、人工智能、机械人工程、从动化、认知科学取手艺、电子消息工程、收集工程、电子消息工程、通信工程等,将正在国度计谋鞭策下送来优良的成长机缘。本年,教育部发布2024年度通俗高档学校本科专业存案和审批成果,并同步更新发布《通俗高档学校本科专业目次(2025年)》。为更快响应国度计谋,初次成立了计谋急需专业超凡设置机制,对于地方最新摆设、高度关心的计谋范畴,斥地相关专业设置立即响应“绿色通道”。增设的29种新专业,充实表现国度计谋、市场需乞降科技成长牵引。 分歧地域有分歧的成长定位。基于分歧地域的劣势财产寻找相对紧缺的专业,区域经济成长规划能为高考生专业选择供给主要参考。“十四五”规划和2035年近景方针纲要中提到的区域严沉计谋包罗:京津冀协同成长、长江经济带成长、粤港澳大湾区扶植、长三角一体化成长、成渝地域双城经济圈扶植;黄河道域生态和高质量成长;推进西部大开辟;东北复兴;成长北部、东部、南部三大海洋经济圈;统筹支撑欠发财地域、生态退化地域、资本型地域、老工业城市等特殊类型地域成长等。各地《紧缺人才需求目次》的编制,对准财产现实和将来成长标的目的,正在必然程度上反映了财产成长趋向、人才供需矛盾和人才引育标的目的,聚焦本地沉点财产企业将来3至5年的人才需求,较为全面的涵盖了地域抢手范畴和沉点行业。通过《紧缺人才需求目次》领会财产的地区分布,对于高考生选择专业和规划将来职业成长至关主要。以京津冀地域、长三角地域、粤港澳大湾区、成渝地域双城经济圈等区域政策为例,若是你身处该地域或成心愿到这些地域成长,能够参考本地的沉点财产行业对专业人才的需求环境。 京津冀协同成长计谋处理因为城市规模过大和功能过度集中所导致的“大城市病”以及京津冀区域成长不协同问题。市新质出产力人力资本开辟目次(2024年版)显示,市沉点成长的财产,包罗新一代消息手艺、集成电、医药健康、智能制制取配备、绿色能源取节能环保、智能网联汽车、新材料、现代农业、科技办事、商务办事、金融办事、文化和旅逛、糊口办事等。按照天津市2024年发布的《天津市制制业新质出产力人才需求目次》,信创、集成电、车联网、生物医药、西医药、新能源、新材料、航空航天、高端配备、汽车及新能源汽车、绿色石化、轻工等12个次要财产链均出对高端手艺人才强劲需求。从需求量看,新能源、生物医药、信创位列前三名,具体专业要求可通过《人才需求目次》进行查看。《2024年雄安新区人才需求目次》发布322个环节岗亭,笼盖省雄安新区事业单元、疏解央国企和新一代消息手艺、空天消息、低空经济等沉点财产范畴相关企业,需求标的目的集中正在消息手艺、人工智能、金融、经济等专业范畴。按照长三角一体化成长计谋,上海要打形成为国际金融、航运、商业核心,同时正在科技立异等方面阐扬引领感化。金融学出格是国际金融标的目的、取航运相关物流办理、支撑科技立异的电子消息类等专业是不错的选择。长三角地域部门省市发布《2023年沉点财产紧缺人才目次》也能看出财产成长对应的专业人才需求。安徽省紧扣新能源汽车取智能网联汽车、新能源取节能环保、新一代消息手艺、人工智能、生命健康、新材料、高端配备制制和智能家电(居)等八大计谋性新兴财产人才需求,此中出格是机械工程、计较机、电子工程、从动化等专业布景岗亭需求大。浙江省嘉兴市从沉点财产人才需求来看,新材料的人才需求最为兴旺,其次为智能光伏和新能源汽车及汽车零部件,次要涉及材料类、电气类、新能源汽车、化学化工类、物理类、机械类、电子消息类、生物医学类、能源动力类、资本取类等诸多专业。江苏省姑苏市从人才岗亭和专业急需性的调研数据阐发,当前和将来一段时间对电子消息类、机械类、计较机类、化学类、材料类等专业人才需求较为火急,金融类、办理类人才市场需求也较为兴旺,这和姑苏目前的四大财产立异集群扶植需求相吻合。粤港澳大湾区包罗出格行政区、澳门出格行政区和广东省广州市、珠海市、佛山市、惠州市、东莞市、中山市、江门市、肇庆市。对于粤港澳大湾区扶植,其正在科技立异、金融办事、高端制制业等范畴有庞大的成长潜力。2020年粤港澳大湾区(内地)急需紧缺人才目次显示,大湾区内地9市急需紧缺人才数量最多的是制制业。从需求专业来看,企业有较高需求的专业包罗机械设想制制及其从动化、消息取计较科学、市场营销、机械工程、材料类专业、金融科技专业等。 按照成渝地域双城经济圈急需紧缺人才目次,现代办事业、现代高效特色农业、生物医药和大健康三大财产集群人才需求最为兴旺。飞翔器设想工程手艺、计谋规划取办理工程手艺、医学研究、人工智能工程手艺等岗亭人才紧缺。机械设想制制及其从动化、计较机类、化学工程取工艺、电气工程及其从动化等学科人才十分紧缺。部门省份的人才紧缺目次还标注了人才需求专业正在省表里的院校分布环境,更便于身处该地域或成心愿到该地域成长的同窗进行院校专业的选择。例如云南省的紧缺人才地图,列出了云南省沉点财产涉及专业省内高校分布环境,包罗沉点财产需求专业、结业生人数、生源分布院校等。 小我命运取国度命运风雨同舟,高考生正在选择大学和专业时,连系国度计谋和区域成长既是时代趋向的选择,能为小我职业成长供给久远机缘。国度严沉计谋规划是洞察将来成长脉络的指南针。紧跟国度计谋标的目的,高考生可沉点研读《十四五规划和2035近景方针纲要》《教育强国扶植规划纲要(2024—2035年)》等纲要性文件,系统梳理科技立异、绿色低碳、数字经济、高端制制等环节范畴。还能够关心教育部、国度发改委等权势巨子部分发布的政策和财产线图,把握新一代消息手艺、生物医药、量子科技等“将来赛道”的主要消息。 正在区域层面,横向比对区域计谋定位,纵向阐发各地《紧缺人才需求目次》取特色财产链,领会区域沉点财产结构以及对应的专业人才需求环境,对本地的就业市场进行预判,绘制区域-财产-专业对照表,锁定方针城市财产集群取人才缺口。还要将区域高校劣势学科取国度、区域沉点财产的进行婚配,查看方针高校的国度级沉点尝试室和产学研合做项目,如校企合做的特色班型:武汉大学计较机学院(雷军班)、深圳大学计较机取软件学院人工智能(腾班)等,优先选择沉点扶植的学科如或区域特色专业,如“双一流”学科、新工科、新医科、新农科、新文科、交叉学科等区域沉点成长专业。最终,实现小我特质取国度计谋需求的精准对接。借帮权势巨子职业测评东西(如学职平台职业测评等)进行科学评估,系统梳理本身焦点合作力,如立异能力、逻辑思维、实践施行力等,并基于测评成果锁定取计谋范畴契合度高的方针行业取岗亭。强化学科劣势取计谋标的目的的深度融合。好比正在生物或化学学科方面有劣势,就能够对准生物医药、碳中和、化学取化工标的目的的学科专业。任何时代的年轻人,都喜好仰望天空、神逛万仞,但最终可以或许实现胡想的,无一不是取祖国和人平易近共命运、取时代和社会同前进。高考生进行将来的大学专业选择时,慎密贴合国度计谋急需取区域紧缺人才需求,将小我成长融入国度和区域扶植的大潮中,方能更好地实现人生价值取社会价值的同一。(做者:晶)任何时代的年轻人,都喜好仰望天空、神逛万仞,但最终可以或许实现胡想的,无一不是取祖国和人平易近共命运、取时代和社会同前进。高考生进行将来的大学专业选择时,慎密贴合国度计谋急需取区域紧缺人才需求,将小我成长融入国度和区域扶植的大潮中,方能更好地实现人生价值取社会价值的同一。 高考网名和消息确认后,考生请于11月12日-11月16日(每天9!00-18!00)期间按时进行网上缴费。考生应正在资历审查通事后进行缴费,未正在时间内缴费视为报名无效。艺术类专业省统考11月30日起头(一般测验当周起头打印准考据,考生能够领会考点等具体消息),各高校连续发布艺术类招生简章。 强基打算试点高校将连续发布招生简章,考生要按照高校简章要求,按时完成报名,并提交相关申请材料。高校全数通过阳光高考特殊类型招生报名平台接管考生报名。大部门地市高考体检放置正在3月下旬起头,考生要正在学校(或报名所正在地招办)的组织下到指定病院加入体检。报考体育专业的考生须加入体育专业测试和夏日高考文化测验。省教育招生正在考生所正在测验批次开考前,向考生推送短信,奉告考生具体测验时间放置。一般正在4月份进行。保送生、高程度艺术团、高程度活动队、自从招生初审等特殊类型名单,将连续正在阳光高考消息平台进行公示。目前正正在报名的学校有上海纽约大学和昆山杜克大学,英语成就较好且家庭有必然经济根本的考生可沉点关心。南方科技大学2025年分析评价报名估计将于12月20日摆布起头,本年新高考省市选考科目发生严沉变化,需选考“物理+化学”。招生章程是领会高校招生消息、登科法则的主要路子,是填报意愿的主要根据,考生和家长要认实。强基打算和高校专项打算试点高校将连续对考生进行查核。查核后,高校确定入选资历考生名单,并正在教育部阳光高考消息平台公示。6月各省、各高校的征询勾当进入高峰期。教育部“全国通俗高校招生网上征询周”勾当一般也将正在6月启动。高考后第一次填报意愿一般是提前批填报。考生可及时关心本省填报意愿的相关政策和时间放置,共同各省下发的报考材料,合理填报意愿。
|